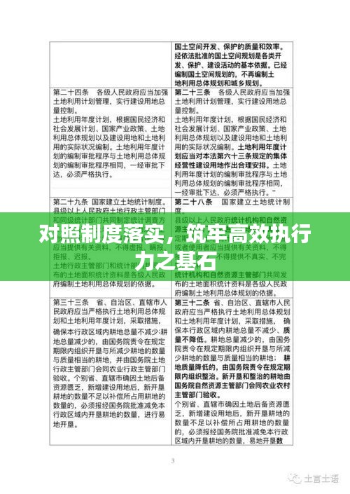
对照制度落实,筑牢高效执行力之基石

对照制度落实,筑牢高效执行力之基石

张王李赵 2025-06-30 联系我们 94 次浏览 0个评论

在当今社会,制度落实的重要性愈发凸显,对照制度落实,不仅是对制度执行情况的检查,更是对组织执行力的考验,一个组织要想取得长足发展,必须重视制度落实,构建高效的执行力体系,本文将围绕对照制度落实展开讨论,探究其内涵、意义及实施策略。

对照制度落实的内涵与意义

对照制度落实,是指在实际工作过程中,将制度规定与实际执行情况进行对比,检查制度执行的效果,发现问题并及时整改,对照制度落实的意义在于:

1、确保制度的有效执行,制度是组织运行的基石,只有确保制度得到有效执行,才能维护组织的正常运转。

2、提高组织的执行力,对照制度落实,有助于发现执行力不足的问题,进而采取措施提高组织的执行力。

对照制度落实,筑牢高效执行力之基石

3、促进组织的可持续发展,通过对照制度落实,可以不断优化制度,使组织更加适应外部环境的变化,从而实现可持续发展。

对照制度落实的实施策略

1、建立健全制度体系,一个健全的制度体系是对照制度落实的前提,组织应根据自身的实际情况,制定完善的制度,确保各项工作的有序进行。

2、加强宣传教育,制度的执行需要全体成员的共同努力,组织应加强制度的宣传教育,提高成员对制度的认知度和认同感。

对照制度落实,筑牢高效执行力之基石

3、明确责任分工,在对照制度落实过程中,应明确各级人员的责任分工,确保每项工作都有专人负责,形成有效的执行链条。

4、强化监督检查,监督检查是确保制度落实的重要手段,组织应建立监督检查机制,定期对制度执行情况进行检查,发现问题及时整改。

5、严格考核评估,组织应建立科学的考核评估体系,对制度执行情况进行量化评估,将评估结果与奖惩措施挂钩,激励成员积极落实制度。

对照制度落实,筑牢高效执行力之基石

案例分析

以某企业为例,该企业高度重视对照制度落实,企业建立了完善的制度体系,确保各项工作有章可循,企业加强制度的宣传教育,提高员工对制度的认知度和认同感,企业明确责任分工,确保每项工作都有专人负责,企业还建立了监督检查机制和考核评估体系,定期对制度执行情况进行检查和评估,由于该企业重视对照制度落实,其执行力得到了显著提高,取得了良好的经济效益和社会效益。

对照制度落实是构建高效执行力的基石,组织应建立健全制度体系,加强宣传教育,明确责任分工,强化监督检查,严格考核评估,确保制度的有效执行,只有这样,才能提高组织的执行力,促进组织的可持续发展,对照制度落实将继续发挥重要作用,为组织的稳健发展提供保障。

你可能想看:

转载请注明来自鼓动斗城,本文标题:《对照制度落实,筑牢高效执行力之基石》

百度分享代码,如果开启HTTPS请参考李洋个人博客

发表评论

快捷回复:

验证码

评论列表 (暂无评论,94人围观)参与讨论

还没有评论,来说两句吧...

Top